LM7812 POSITIVE VOLTAGE REGULATOR SMD DPAK
The LM7812 voltage regulator is a reliable positive voltage regulator LM 7812 designed to provide a stable 12V voltage regulator output for a wide range of electronic applications. Encased in an LM 7812 SMD DPAK package, it offers excellent thermal efficiency and easy integration into compact circuit designs. This linear voltage regulator LM7812 ensures low noise, minimal ripple, and consistent voltage output, making it ideal for power-sensitive applications such as solar inverters. It efficiently regulates power supply fluctuations, ensuring stable operation and protecting sensitive electronic components from voltage spikes and overloads.
Engineered for durability and efficiency, the LM7812 for solar inverter applications provides short-circuit and thermal overload protection, ensuring long-term reliability. Its SMD DPAK package allows for surface-mount applications, making it an ideal choice for space-constrained power circuits. The LM7812 Datasheet provides detailed electrical characteristics and performance insights, ensuring seamless integration into power management systems. Whether used in industrial power supplies, renewable energy applications, or voltage regulation circuits, the LM 7812 voltage regulator delivers precise and efficient 12V voltage regulation, optimizing overall system performance.
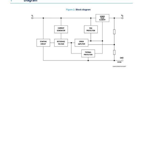
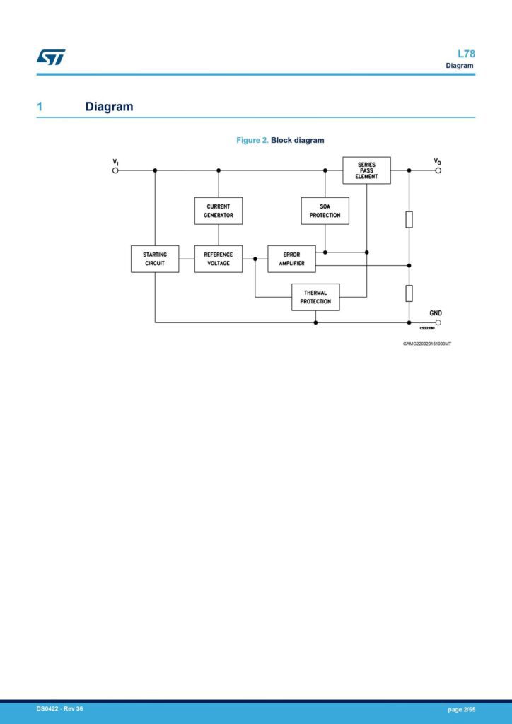
Features
- Output current up to 1.5 A
- Output voltages of 5; 6; 8; 8.5; 9; 12; 15; 18; 24 V
- Thermal overload protection
- Short circuit protection
- Output transition SOA protection
- 2 % output voltage tolerance (A version)
- Guaranteed in extended temperature range (A version)







Adnan Siddiqui (verified owner) –
Top-notch customer support
Adnan Siddiqui –
Omar Sharif (verified owner) –
Excellent experience from start to finish
Omar Sharif –
Babar Azam (verified owner) –
Highly recommend, great service
Babar Azam –
Jamal Khan (verified owner) –
Efficient and fast service
Jamal Khan –
Naeem Abbas (verified owner) –
Fast delivery, great quality product
Naeem Abbas –
Zain Abbas (verified owner) –
Reliable service and good prices
Zain Abbas –
Naeem Abbas (verified owner) –
The product was just as described
Naeem Abbas –
Sajid Ali (verified owner) –
Quick delivery and great products
Sajid Ali –
Waqas Shahid (verified owner) –
Perfect shopping experience
Waqas Shahid –
Kamran Ali (verified owner) –
Product arrived in perfect condition
Kamran Ali –